Information

FEA(Finite Element Analysis) and Structural Analysis

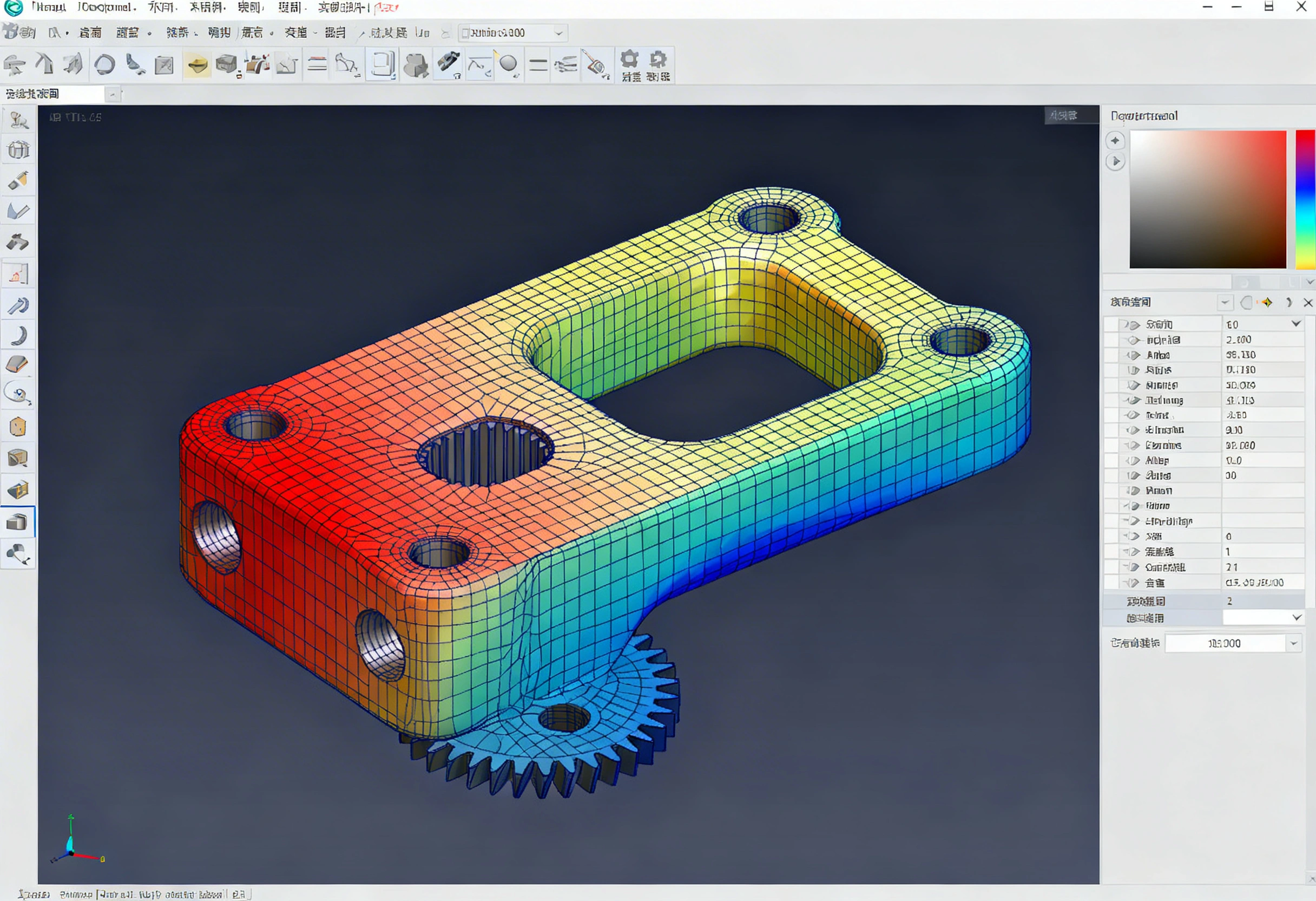
In high-performance engineering environments, structural integrity is non-negotiable. Cintal’s FEA (Finite Element Analysis) & Structural Analysis services enable organizations to validate product strength, durability, and safety under real-world operating conditions before physical manufacturing begins.

Using advanced simulation techniques, we evaluate stress distribution, deformation behavior, vibration response, fatigue life, and failure points across components and assemblies. Our engineering-driven approach ensures that designs are optimized for weight, cost, performance, and compliance—while minimizing the risk of field failures.

From static and dynamic load analysis to complex nonlinear structural simulations, Cintal helps clients design resilient, high-performance products with confidence.

Benefits

USPs & Key Benefits

Unique Selling Propositions (USPs)

  • Advanced Linear FEA Capabilities
  • Static, Dynamic, Thermal & Fatigue Analysis Expertise
  • Industry Standards & Compliance Alignment
  • Cross-Functional Design & Simulation Integration

Key Business Benefits

  • Early detection of structural weaknesses
  • Reduced product failure risks
  • Optimized material usage and weight reduction
  • Lower prototyping and testing costs
  • Improved lifecycle performance and durability

Engineer Smarter. Build Better.

Ensure strength, reliability, and optimized performance with Cintal’s advanced FEA and structural analysis expertise.
Speak to our simulation engineers today to validate your design with confidence before it reaches production.

Get in Touch

Have an engineering requirement or transformation initiative?
Share your details and our team will connect with you shortly.